Gerência de Compras do Agreste
   Dispensa de Licitação
   Dispensa de Licitação 
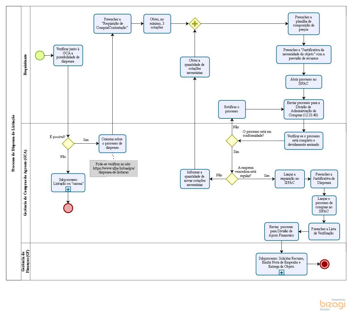
  PROCESSO DE DISPENSA DE LICITAÇÃO
É o instrumento através do qual os requisitantes pertencentes ao Centro Acadêmico do Agreste solicitam à Gerência de Finanças e Compras a aquisição de material de consumo, permanente/equipamento e serviços não disponíveis na Divisão de Almoxarifado - CAA e/ou Divisão de Patrimônio - CAA. Caso a UFPE tenha alguma licitação sobre o item solicitado, este instrumento não poderá ser usado. Eis os casos mais comuns para o seu uso:
Art. 75. É dispensável a licitação:
-  I - para contratação que envolva valores inferiores a R$ 100.000,00 (cem mil reais), no caso de obras e serviços de engenharia ou de serviços de manutenção de veículos automotores; (Vide Decreto nº 11.871, de 2023) Vigência 
- II - para contratação que envolva valores inferiores a R$ 50.000,00 (cinquenta mil reais), no caso de outros serviços e compras; (Vide Decreto nº 11.871, de 2023) Vigência
-  VII - nos casos de guerra, estado de defesa, estado de sítio, intervenção federal ou de grave perturbação da ordem; 
-  VIII - nos casos de emergência ou de calamidade pública, quando caracterizada urgência de atendimento de situação que possa ocasionar prejuízo ou comprometer a continuidade dos serviços públicos ou a segurança de pessoas, obras, serviços, equipamentos e outros bens, públicos ou particulares, e somente para aquisição dos bens necessários ao atendimento da situação emergencial ou calamitosa e para as parcelas de obras e serviços que possam ser concluídas no prazo máximo de 1 (um) ano, contado da data de ocorrência da emergência ou da calamidade, vedadas a prorrogação dos respectivos contratos e a recontratação de empresa já contratada com base no disposto neste inciso. 
Clique nos links abaixo para obter os documentos e o fluxograma referentes a este processo:
 
  
  
  
 